- Language: English
- 信托或公司服务提供者牌照编号: TC001160
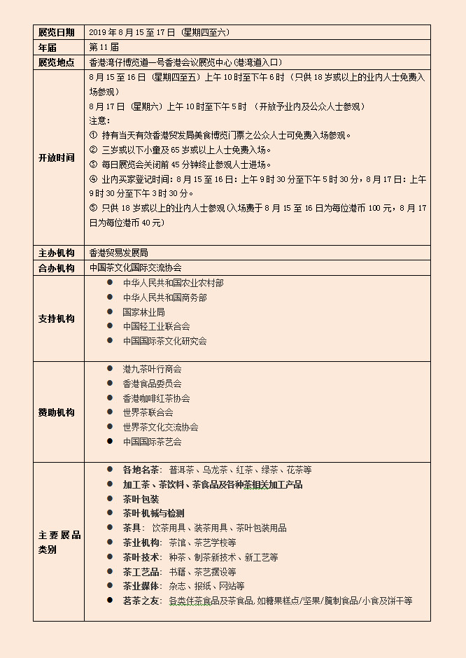
? ? ? 香港贸发局香港国际茶展是亚洲区内领先的茶叶及相关产品商贸平台。2018年茶展汇聚超过250家来自10个国家及地区的参展商,并吸引逾16,000名业内买家进场参观采购。
角逐业界殊荣
香港国际茶展名茶比赛让各地名茶竞逐业界的崇高荣誉。比赛设有七个茶类组别,分别是黑茶、红茶 (C.T.C.机械制法)、红茶 (传统手工制法)、绿茶、乌龙茶、普洱茶及其他茶类。
推广茗茶乐趣
? 大会于茶展期间安排国际品茗汇、「茶经论道」讲座、茗茶时段及国际茶艺表演;并设有展出精致茶具及书籍的茶园,激发与会者对茗茶文化的兴趣。
? 研讨会及买家论坛让与会者掌握最新的行业知识。
?「国际金茶王大赛 (港式奶茶) 国际总决赛」云集国际高手,争夺「金茶王」的美誉。
? ? 展会简介

备注: 以上资讯如有任何更改,恕不另行通知。

注册香港公司的好处多,设立公司流程简单,成立公司费用少。

注册英国公司成为全球商人们的热地,速度快、流程简单、费用低。

设立纳闽公司可以达到税务减免、股权?;?、资金运作流畅等优势。

注册开曼公司无限制贸易发展,无外汇管制,无需申报或缴纳税项。

BVI即英属维京群岛,优势:免交离岸贸易税、保护受益人身份。

美国拥有世界上最发达的市场机制和最大的消费市场。

塞舌尔特别执照公司(CSL)为您定价转移建立良好的商业实质。

马绍尔公司有助于国际贸易、证券买卖、信托及财产投资计划等。

作为世界金融中心,新加坡成为中国企业走向世界的一个有力跳板。

阿联酋是石油、天然气、石油化工出口国。外汇自由,汇率稳定。

可使用中英文公司名称,允许递交中英文的公司章程到政府公司注册处。

了解海南自贸港公司注册、年审、做账、报税、审计等工商会计财税

瑞丰专业代理上海、天津、福建、广东等中国自贸区公司注册。

瑞丰德永集团直接代办全球近30个属地的离岸公司注册。

微信扫一扫