- Language: English
- 信托或公司服务提供者牌照编号: TC001160

《外商投资准入特别管理措施(负面清单)(2021年版)》已经在2021年9月18日国家发展和改革委员会第18次委务会议审议通过和商务部审签,并经党中央、国务院同意,自2022年1月1日起施行。
12月27日,国家发展改革委、商务部发布了《外商投资准入特别管理措施(负面清单)(2021年版)》和《自由贸易试验区外商投资准入特别管理措施(负面清单)(2021年版)》。
国家发改委有关负责人介绍,2021年版外资准入负面清单进一步缩短了长度,完善了管理制度,提高了精准度。全国和自贸试验区负面清单进一步缩减至31条、27条,压减比例分别为6.1%、10%。
近年来,我国深入推进高水平对外开放,不断放宽外资准入。2017年至2020年,我国连续4年修订全国和自贸试验区负面清单,外资准入特别管理措施分别由93项、122项减至33项、30项,在金融、汽车等领域推出了一批重大开放举措,为外商投资提供了更加广阔的发展空间。
2020年1月,外商投资法及实施条例施行,对外资全面实行准入前国民待遇加负面清单管理制度,加强外商投资促进工作,?;ね馍掏蹲屎戏ㄈㄒ?,优化外商投资环境。2020年,在全球跨国投资大幅下滑的背景下,我国吸引外资1493.4亿美元,稳中有增,保持世界第二位。
贯彻落实党中央、国务院决策部署,推动实施更大范围、更宽领域、更深层次对外开放,以高水平开放促进高质量发展,国家发改委会同商务部等部门修订发布了2021年版外资准入负面清单。
该有关负责人介绍,修订出台2021年版外资准入负面清单总的方向是进一步提高对外开放水平,健全外商投资准入前国民待遇加负面清单管理制度,推进投资自由化便利化,主要变化体现在4方面。
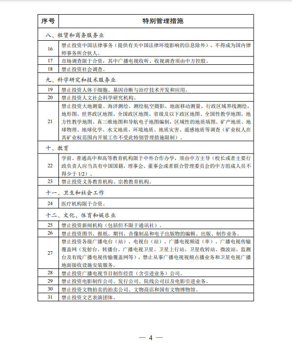
首先,进一步深化制造业开放。汽车制造领域,取消乘用车制造外资股比限制以及同一家外商可在国内建立两家及两家以下生产同类整车产品的合资企业的限制。广播电视设备制造领域,取消外商投资卫星电视广播地面接收设施及关键件生产的限制,按照内外资一致原则管理。本次修订,实现了自贸试验区负面清单制造业条目清零。
其次,自贸试验区探索放宽服务业准入。市场调查领域,除广播电视收听、收视调查须由中方控股外,取消外资准入限制。社会调查领域,允许外商投资社会调查,但要求中方股比不低于67%,法人代表应当具有中国国籍。
第三,提高外资准入负面清单精准度。在负面清单说明部分增加“从事外资准入负面清单禁止投资领域业务的境内企业到境外发行股份并上市交易的,应当经国家有关主管部门审核同意,境外投资者不得参与企业经营管理,其持股比例参照境外投资者境内证券投资管理有关规定执行”,由证监会和有关主管部门按规定对从事负面清单禁止领域业务的境内企业到境外上市融资实行精准化管理。
该有关负责人介绍,新条款为从事负面清单禁止投资领域业务的境内企业到境外上市提供了政策空间,是提高外资准入负面清单管理精准度、包容性的一项具体举措。同时,明确该类企业赴境外上市需要满足外资不参与企业经营管理和股比符合规定两个条件,体现了统筹发展和安全的要求。区分存量和增量,对于个别存量境外上市企业已突破外资持股比例的情况,不要求调减境外已发行股份或外资已持有A股份额。
该条款中“应当经国家有关主管部门审核同意”,系指审核同意境内企业赴境外上市不适用负面清单禁止性规定,而不是指审核境内企业赴境外上市的活动本身。国家支持企业依法合规选择国际国内两个市场进行融资,实现健康可持续发展。
该条款中“境外投资者境内证券投资管理有关规定”,系指境外投资者通过合格境外机构投资者(QFII)、人民币合格境外机构投资者(RQFII)、股票市场互联互通机制等投资境内证券市场相关规定。现行规定要求单个境外投资者及其关联人投资比例不超过公司股份总数的10%,所有境外投资者及其关联人投资比例合计不超过公司股份总数的30%。对于从事负面清单禁止领域业务的在境内外同时上市的企业,境外投资者持有同一企业的境内外上市股份合并计算。
最后,优化外资准入负面清单管理。根据外商投资法实施条例,在负面清单说明部分增加“外商投资企业在中国境内投资,应符合外商投资准入负面清单的有关规定”。为做好外资准入负面清单与市场准入负面清单衔接,在负面清单说明部分增加“境内外投资者统一适用《市场准入负面清单》的有关规定”。
据介绍,2021年版外资准入负面清单将于2022年1月1日施行。现行规定需要调整的,由有关部门按程序于2年内完成相关调整工作。国家发改委将会同商务部等部门、各地方,严格按照外商投资法及实施条例要求,切实做好外资准入负面清单落实工作,确保新开放措施及时落地。对于负面清单之外的领域,按照内外一致的原则管理,给予外商投资企业国民待遇。同时,将做好新开放领域风险防控工作,维护国家安全。
《 人民日报 》( 2021年12月28日 02 版)

注册香港公司的好处多,设立公司流程简单,成立公司费用少。

注册英国公司成为全球商人们的热地,速度快、流程简单、费用低。

设立纳闽公司可以达到税务减免、股权?;?、资金运作流畅等优势。

注册开曼公司无限制贸易发展,无外汇管制,无需申报或缴纳税项。

BVI即英属维京群岛,优势:免交离岸贸易税、?;な芤嫒松矸?。

美国拥有世界上最发达的市场机制和最大的消费市场。

塞舌尔特别执照公司(CSL)为您定价转移建立良好的商业实质。

马绍尔公司有助于国际贸易、证券买卖、信托及财产投资计划等。

作为世界金融中心,新加坡成为中国企业走向世界的一个有力跳板。

阿联酋是石油、天然气、石油化工出口国。外汇自由,汇率稳定。

可使用中英文公司名称,允许递交中英文的公司章程到政府公司注册处。

了解海南自贸港公司注册、年审、做账、报税、审计等工商会计财税

瑞丰专业代理上海、天津、福建、广东等中国自贸区公司注册。

瑞丰德永集团直接代办全球近30个属地的离岸公司注册。

微信扫一扫